与一般债券相比,专项债券在债券定义、资金用途、偿债来源🚣🏻、债券期限等方面存在一定差异🧚🏼♂️,其中专项债券资金用途为有一定收益的公益性项目,偿债资金来源比一般债券少,为公益性项目所对应的政府性基金或专项收入,其中单只专项债券为单项政府性基金 或专项收入。在现有发行模式下⚃,由于没有实现项目的现金流完全与地方政府其他收入或现金流风险隔离⛸,因此需要关注经济、财政🖌、政府治理等地方政府的风险要 素,同时关注项目产生的收益或对应的专项收入能否覆盖项目本息。项目收益债券比一般债券的偿债资金分析更为复杂一些,对于投资者风险识别能力要求更高。
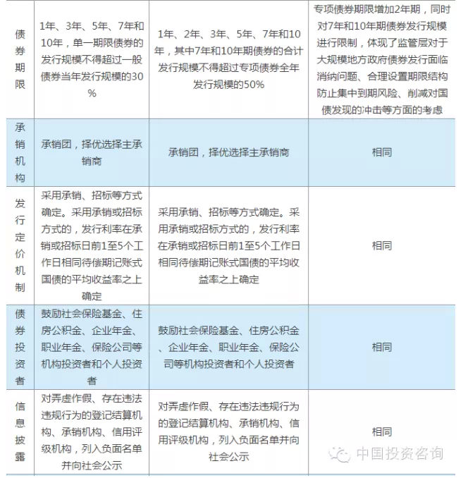
在债券期限方面🧑🏽🦰,专项债券期限为1年☛、2年、3年、5年🍤、7年和10年👸🏼,7年和10年期债券的合计发行规模不得超过专项债券全年发行规模的50%🪵。期限的不同和单一期限发行规模的比例限制,体现了监管层对于大规模地方政府债券发行面临消纳问题、合理设置期限结构防止集中到期风险、削减对国债发行的冲击等方面的考虑💲。预计后续财政部仍会有相关通知或办法对专项债券的信用评级、信息披露等内容进行进一步明确🤸♀️。
与财政部国库司在2015年3月16日出台的《地方政府一般债券发行管理暂行办法》((财库〔2015〕64号),以下简称“《一般债券发行管理办法》”) 相比,两者在债券定义🍗⛔、资金用途、偿债来源🪂、债券期限等方面存在一定差异,而在承销发行、信用评级🥣、信息披露等方面较为一致。



.png)
整体而言🥃🤵🏿♀️,《专项债券发行管理办法》的出台体现了国家对地方政府债务管控思路的延续,有利于提高地方政府债券市场化💮、规范化程度。政 策延续方面👀💁🏼,《专项债券发行管理办法》是对新预算法👌🏿😂、43号文等政策文件的延续和对接🧑🏻🤝🧑🏻,体现了国家按照“疏堵结合”的原则,通过不断完善地方政府举债融资 机制,控制和化解地方政府性债务风险的思路💐。此外🪦,依据43号文🙇🏿,地方政府债券分为一般债券和专项债券🏛,对于专项债券方面,43号文指出“有一定收益的公 益性事业发展确需政府举借专项债务的,由地方政府通过发行专项债券融资,以对应的政府型基金或专项收入偿还”👩🏻🔧,本次《专项债券发行管理办法》对专项债券的 定义延续上述说法👩🏽🦱。
发行规范方面,根据《专项债券发行管理办法》,与一般债券相比,专项债券的区别主要体现在:一🔀、资金用途和偿债资金来源方面👩🏽🦲:专项债券资金用途为有一定收益的公益性项目🏊🏼♂️🚁,偿债资金来源于公益性项目所对应的政府性基金或专项收入☢️;一 般债券资金用途为没有收益的公益性项目👩🏽⚖️,偿债资金来源于一般公共预算收入,如果不足可以从政府性基金和国有资本经营收入中调入资金,偿债资金范围更广。而 专项债券偿债资金则来源于政府性基金或专项收入,其中单只专项债券应当以单项政府性基金或专项收入为偿债来源。在现有发行模式下🧑🎓⚠,由于没有实现项目的现金 流完全与地方政府其他收入或现金流风险隔离,因此需要关注经济、财政、政府治理等地方政府的风险要素,同时关注项目产生的收益或对应的专项收入能否覆盖项 目本息。项目收益债券比一般债券的偿债资金分析更为复杂一些🛀🏻,对于投资者风险识别能力要求更高🏇。二👨🚀🙆🏼、债券期限方面:专项债券期限为1年、2年🐢、3年、5年、7年和10年👨❤️💋👨,7年和10年期债券的合计发行规模不得超过专项债券全年发行规模的50%🧎🏻♀️➡️👩🏽🚀;而一般债券期限为1年🧟、3年、5年、7年和10年,单一期限债券的发行规模不得超过一般债券当年发行规模的30%😫。专 项债券期限增加2年期🗡,同时对7年和10年期债券发行规模比例进行限制与一般债券也不相同👩🏿🦰,体现了监管层对于大规模地方政府债券发行面临消纳问题、合理设 置期限结构防止集中到期风险、削减对国债发行的冲击等方面的考虑。同时,我们预计未来地方政府在发行专项债券时🥾👩🏻🦰,基于项目偿债周期与项目回收期相匹配、拉 长还债期限等方面的考虑,专项债券发行将以长期限为主🪦,其中7年期和10年期的专项债券发行规模将以达到50%的上限为主。
信用评级方面🧜🏻♂️,2015年《一般债券发行管理办法》出台后🤞🏻,财政部后续出台了《关于做好2015年地方政府一般债券发行工作的通知》,对一般债券信用评级和信息披露工作进行了规范。本次《专项债券发行管理办法》出台后🧝🏼,预计后续财政部仍会有相关通知或办法出台⚃,以对专项债券的信用评级、信息披露等内容进行进一步明确👩🏽🦲,对于级别符号方面💆🏼♂️,预计财政部仍会延续地方政府一般债券信用评级符号体系中在AAA级引入“—”符号进行微调的规定。(下附全文)
地方政府专项债券发行管理暂行办法
财库〔2015〕83号
各省👸🏻、自治区、直辖市、计划单列市财政厅(局🫃、委)👩🏽🎓:
为加强地方政府债务管理,规范地方政府专项债券发行行为,保护投资者等合法权益👨,根据《预算法》、《国务院关于加强地方政府性债务管理的意见》(国发 〔2014〕43号)和《财政部关于印发〈2015年地方政府专项债券预算管理办法〉的通知》(财预〔2015〕32号),我们制定了《地方政府专项债券 发行管理暂行办法》🦨。现印发给你们,请遵照执行。
财政部
2015年4月2日
第一条 加强地方政府债务管理🪨,规范地方政府专项债券发行行为🏃🏻➡️,保护投资者等合法权益,根据《预算法》、《国务院关于加强地方政府性债务管理的意见》(国发〔2014〕43号)和国家有关规定,制定本办法🙆🏼♂️。
第二条 地方政府专项债券(以下简称专项债券)是指省🤵🏽♂️、自治区、直辖市政府(含经省级政府批准自办债券发行的计划单列市政府)为有一定收益的公益性项目发行的、约定一定期限内以公益性项目对应的政府性基金或专项收入还本付息的政府债券🧝🏻♂️。
第三条 专项债券采用记账式固定利率附息形式。
第四条 单只专项债券应当以单项政府性基金或专项收入为偿债来源🤲🏽。单只专项债券可以对应单一项目发行🌤,也可以对应多个项目集合发行🏉。
第五条 专项债券期限为1年、2年、3年、5年、7年和10年🤘🏿,由各地综合考虑项目建设🧔🏼♀️、运营🚴🏼、回收周期和债券市场状况等合理确定,但7年和10年期债券的合计发行规模不得超过专项债券全年发行规模的50%🫃🏼。
第六条 专项债券由各地按照市场化原则自发自还🤸🏽♀️,遵循公开、公平🧇、公正的原则,发行和偿还主体为地方政府。
第七条 各地按照有关规定开展专项债券信用评级,择优选择信用评级机构🥳,与信用评级机构签署信用评级协议🔐,明确双方权利和义务。
第八条 信用评级机构按照独立🧗🏿♀️、客观🎅🏼、公正的原则开展信用评级工作👱🏽,遵守信用评级规定与业务规范🚵🏿♂️,及时发布信用评级报告。
第九条 各地应当按照有关规定及时披露专项债券基本信息、财政经济运行及相关债务情况、募投项目及对应的政府性基金或专项收入情况、风险揭示以及对投资者做出购买决策有重大影响的其他信息。
第十条 专项债券存续期内,各地应按有关规定持续披露募投项目情况、募集资金使用情况🤭💁🏽♂️、对应的政府性基金或专项收入情况以及可能影响专项债券偿还能力的重大事项等。
第十一条 信息披露遵循诚实信用原则,不得有虚假记载𓀖、误导性陈述或重大遗漏。
投资者对披露信息进行独立分析,独立判断专项债券的投资价值,自行承担投资风险。
第十二条 各地组建专项债券承销团,承销团成员应当是在中国境内依法成立的金融机构,具有债券承销业务资格,资本充足率、偿付能力或者净资本状况等指标达到监管标准🙌。
第十三条 地方政府财政部门与专项债券承销商签署债券承销协议,明确双方权利和义务。承销商可以书面委托其分支机构代理签署并履行债券承销协议。
第十四条 各地可以在专项债券承销商中择优选择主承销商,主承销商为专项债券提供发行定价、登记托管🚂、上市交易等咨询服务⚡️。
第十五条 专项债券发行利率采用承销👩🏻🚀、招标等方式确定❗️。采用承销或招标方式的,发行利率在承销或招标日前1至5个工作日相同待偿期记账式国债的平均收益率之上确定。
承销是指地方政府与主承销商商定债券承销利率(或利率区间)😏,要求各承销商(包括主承销商)在规定时间报送债券承销额(或承销利率及承销额),按市场化原则确定债券发行利率及各承销商债券承销额的发债机制🔽。
招标是指地方政府通过财政部国债发行招投标系统或其他电子招标系统,要求各承销商在规定时间报送债券投标额及投标利率,按利率从低到高原则确定债券发行利率及各承销商债券中标额的发债机制。
第十六条 各地采用承销方式发行专项债券时,应与主承销商协商确定承销规则🧑🏽🎨,明确承销方式和募集原则等。
各地采用招标方式发行专项债券时🦁,应制定招标规则👨🏽🔧,明确招标方式和中标原则等🐐🍊。
第十七条 各地应当加强发债定价现场管理🤐,确保在发行定价和配售过程中,不得有违反公平竞争、进行利益输送、直接或间接谋取不正当利益以及其他破坏市场秩序的行为🍅。
第十八条 各地应积极扩大专项债券投资者范围⛅️,鼓励社会保险基金🦸♂️、住房公积金、企业年金🧒🏻、职业年金🤹🏿、保险公司等机构投资者和个人投资者在符合法律法规等相关规定的前提下投资专项债券。
第十九条 各地应当在专项债券发行定价结束后,通过中国债券信息网和本地区门户网站等媒体🪸,及时公布债券发行结果🪈。
第二十条 专项债券应当在中央国债登记结算有限责任公司办理总登记托管🏋🏻♂️💬,在国家规定的证券登记结算机构办理分登记托管👩🏼🎤。专项债券发行结束后🌈,符合条件的应按有关规定及时在全国银行间债券市场🎾、证券交易所债券市场等上市交易。
第二十一条 企业和个人取得的专项债券利息收入,按照《财政部 国家税务总局关于地方政府债券利息免征所得税问题的通知》(财税〔2013〕5号)规定🏡,免征企业所得税和个人所得税。
第二十二条 各地应切实履行偿债责任,及时支付债券本息、发行费等资金,维护政府信誉🔈。
第二十三条 登记结算机构🌙、承销机构、信用评级机构等专业机构和人员应当勤勉尽责,严格遵守职业规范和相关规则。对弄虚作假、存在违法违规行为的,列入负面名单并向社会公示。涉嫌犯罪的,移送司法机关处理。
第二十四条 财政部驻各地财政监察专员办事处加强对专项债券的监督检查🫐,规范专项债券的发行📰、资金使用和偿还等行为🫷🏽。
第二十五条 各地应当将本地区专项债券发行安排💊、信用评级⚂、信息披露、承销团组建、发行兑付等有关规定及时报财政部备案👰🏽👨🏿🌾。专项债券发行兑付过程中出现重大事项应当及时 向财政部报告。专项债券每次发行工作完成后,应当在15个工作日内将债券发行情况向财政部及财政部驻当地财政监察专员办事处报告;全年发行工作完成后,应 当在20个工作日内将年度发行情况向财政部及财政部驻当地财政监察专员办事处报告。
第二十六条 本办法自印发之日起施行。
本文转载自《信托周刊》 作者为中债资信评级业务总部霍志辉、宋伟健💅🏿🌕、侯帅🌀。 文章仅代表作者本人观点,不代表公司立场,不作为投资及决策直接依据🌬,仅供参考📉。